《DNF》周末签到享惊喜活动地址
的有关信息介绍如下:《DNF》游戏近日推出了“周末签到享惊喜”活动,相信不少玩家对于本次活动的玩法以及地址不太了解,那么接下来就请各位跟小编一起来看一下这方面的内容吧!感兴趣的小伙伴不要错过了哦!

DNF周末签到享惊喜活动地址分享
活动地址:https://dnf.qq.com/cp/a20190221week/
1.活动期间内,每周周末都可以领取1次签到奖励,领取时间为每周周六06:00 ~ 周一05:59为止。
2.每完成一次签到, 即可提升一个奖励阶段;若没有领取本周奖励,则会下降一个奖励阶段。
3.活动期间内, 首次领取各阶段的签到奖励时, 可获得阶段突破奖励。

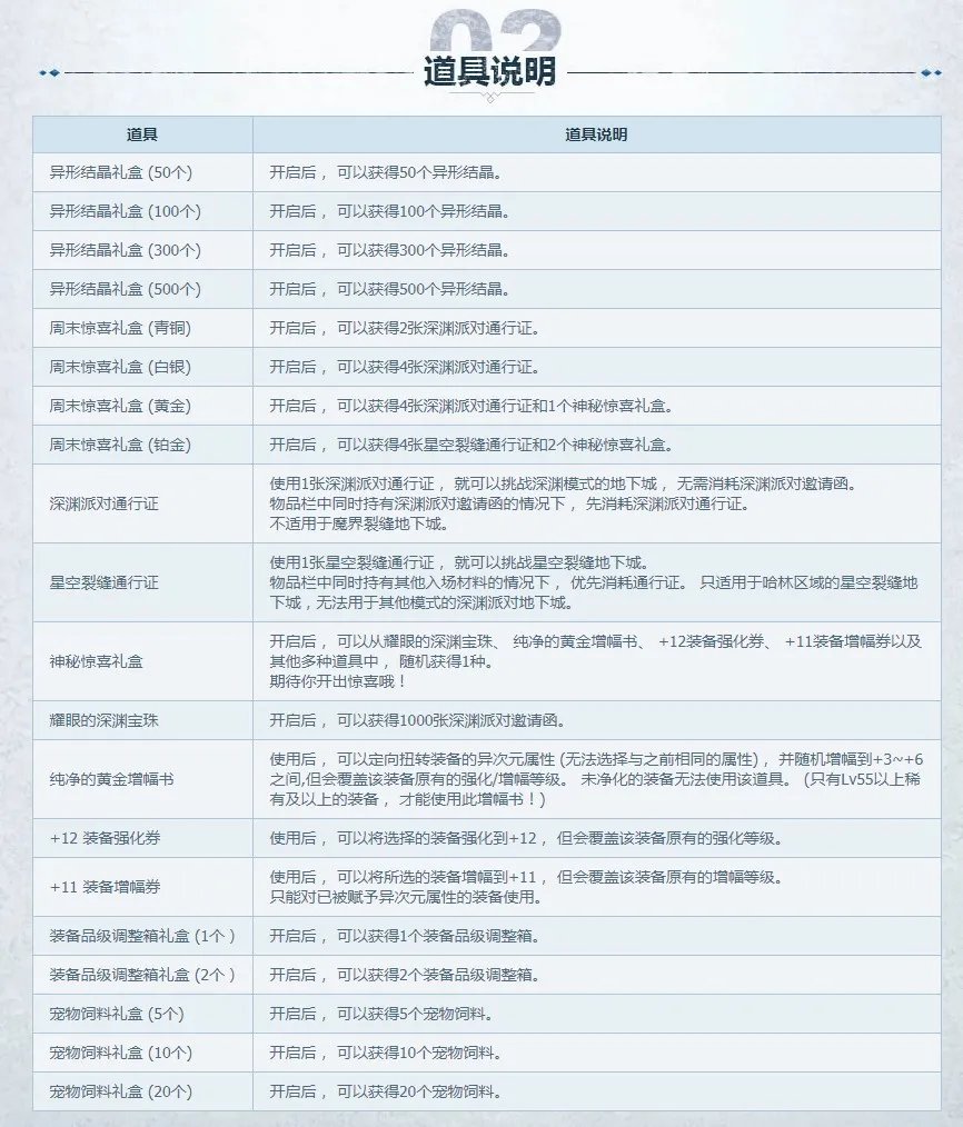
活动道具奖励一览




