二手房过户费用计算方法 如何办理二手房过户
的有关信息介绍如下:随着房价的居高不下,不是每个人都买得起一手房的,因此很多人选择了相对便宜的二手房。那么,最新的二手房怎么过户,二手房过户费用包括哪些?二手房过户费用计算方式是什么?二手房办理过户时,需缴纳过户费,其中包括:契税、房屋产权登记费、交易费、营业税以及个人所得税等费用。接下来,我为大家整理了一些关于二手房过户流程以及二手房过户费用计算的相关知识。

二手房过户流程
第一步,买方需对房子产权进行调查。审定产权的完整性、可靠性,注意产权证上的姓名与售房者是否相符,有无抵押或共有人等。
第二步,签订二手房买卖合同。
第三步,评估公司做评估。3~5个工作日。
第四步,办理按揭业务。如果公积金贷款和商业贷款组合,要向公积金中心和银行同时申请。这是最耗时间的阶段,通常在40个工作日。
第五步,按揭办下来后,注意注销该物业的他项权证。
第六步,将合同交到相关办事窗口,拿受理单。
第七步,凭受理单缴纳相关税费,拿契税完税证。
第八步,凭完税契证到土管部门办理国土证。
第九步,凭完税契证到房管部门办理房产证。
如果是全额付款,可省略第三、四步。走完这些步骤,房产三证算是办齐了。整个过程需一到两个月的时间。

中介过户较省心
1、明确自己的购买需求,选择信誉良好的房地产中介公司。
2、选中房屋后,和中介公司及房主签订《三方协议》,并交纳定金。
3、买方、房主和中介三方面谈,在中介公司的监督下,房主和买方双方签订《房产买卖合同》;此时,买卖关系成立,买方如期将首期房款交予房主以及将代理费交予中介公司,同时开始办理贷款手续。贷款发放后,开始办理过户手续。
4、按产权转移登记要求,双方需准备规定的资料以备过户。
5、过户员携带买方和房主及相关资料办理缴税手续;如可上市交易,地税局将出具契税、营业税清单,由买方和房主当日缴纳,地税局出具税务收据。
6、买方和房主,在过户员带领下,到房产中心办缴税手续。分别递交契税、营业税收据和双方过户所需证件,填写《房屋所有权转移登记申请书》,领取受理通知单,同时补齐房屋印花税。此期间进行初审和复审,以确保过户无误。
7、过户员带领新旧业主进行交接,即结清房屋所有费用,对家具进行最后查验。
8、满20个工作日后,过户员带领新业主前往交易中心领取新房产证,同时准备领取房款。至此,二手房过户手续完毕。

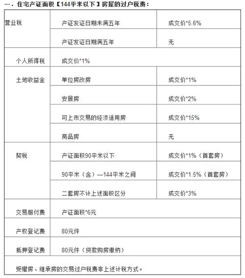
二手房过户费用计算
二手房过户费用包括八个方面:
1、二手房交易手续服务费:住宅6元/平方米;非住宅10元/平方米。双方各承担一半。
2、二手房过户登记费:普通二手房住宅类为80元/套,买方承担。
3、二手房过户土地收益金(代收):房改房、经济适用房、买卖过户时收取,按房屋正常成交价的2%计征。卖方承担。
4、二手房过户核档费:50元/宗。
5、二手房过户契税:税率为3%,按正常成交价计征;个人购买的自用普通住宅,按1.5%征收;拆迁居民重新购置二手房等于拆迁补偿款,部分免征契税,成交价超拆迁补偿款,超过部分征收契税。买方承担。

6、二手房过户印花税:税率1‰,按正常交易成交价格计征,交易双方各承担一半。
7、二手房过户营业税及附加:房产证不到两年时间过户,营业税不能减免,按转让收入-购买住价的差额,征收营业税。
8、二手房过户个人所得税:所购房屋不满五年上市交易时收取,有两种方式,
①税率20%,按财产转让所得计征;
②未能提供原购房发票,按已成交价的1%征收。卖方承担。
编辑总结:以上就是二手房过户费用计算方法 如何办理二手房过户的相关知识介绍,希望能够帮助到有这方面需求的朋友们!如需了解更多相关资讯,请继续关注我们网站,后续将呈现更多精彩内容。你也可以上齐家商城购买你心仪的产品哦!
什么,装修还用自己的钱?!齐家装修分期,超低年利率3.55%起,最高可贷100万。立即申请享受优惠



